U8·电子(中国)官方网站56项成果获福建省第十四届社会科学优秀成果奖

时间:2022-02-21浏览:946设置

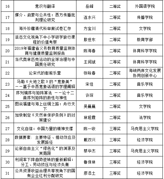
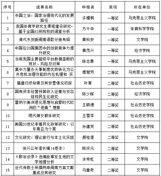
近日,福建省人民政府公布了福建省第十四届社会科学优秀成果奖评选结果。U8·电子(中国)官方网站共56项成果获奖,其中一等奖5项、二等奖21项、三等奖30项,获奖数量位居省属高校首位。


(社会科学处)


返回原图
/