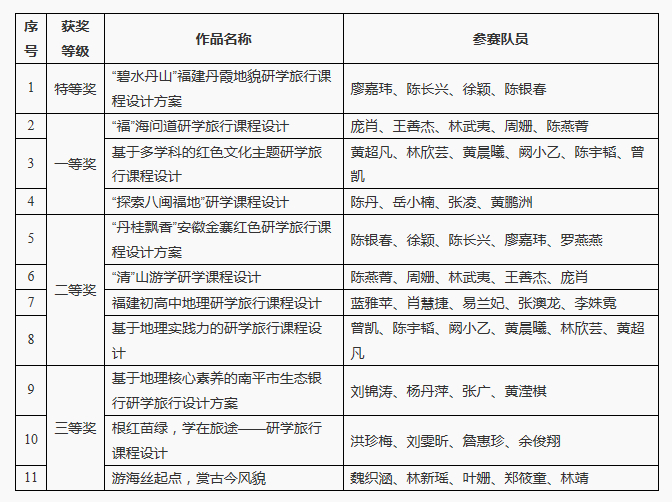
近日,由中国教育学会地理教学专业委员会指导,《中学地理教学参考》编辑部、《地理教学》编辑部、《地理教育》编辑部三刊联合主办的首届全国研学旅行课程设计大赛评奖结果揭晓。旅游学院11件参赛作品全部获奖,其中特等奖1项、一等奖3项、二等奖4项、三等奖3项,储德平老师获“优秀指导教师”荣誉称号,旅游学院获优秀组织奖(全国仅5个)。
此次大赛共收到全国各地中学教师、高校师生提交的作品336件。经专家评审,269件参赛作品获奖(特等奖32名,一等奖65名,二等奖99名,三等奖73名)。
旅游学院高度重视此次大赛,期间大力支持学生发挥专业优势,综合运用旅游、地理、教育等多学科融合思维,积极参与比赛。

(旅游学院)
